又爆食安問題!連鎖壽司店「4人用餐後嘔吐腹瀉」 衛生局現場稽查「令即起暫停營業」
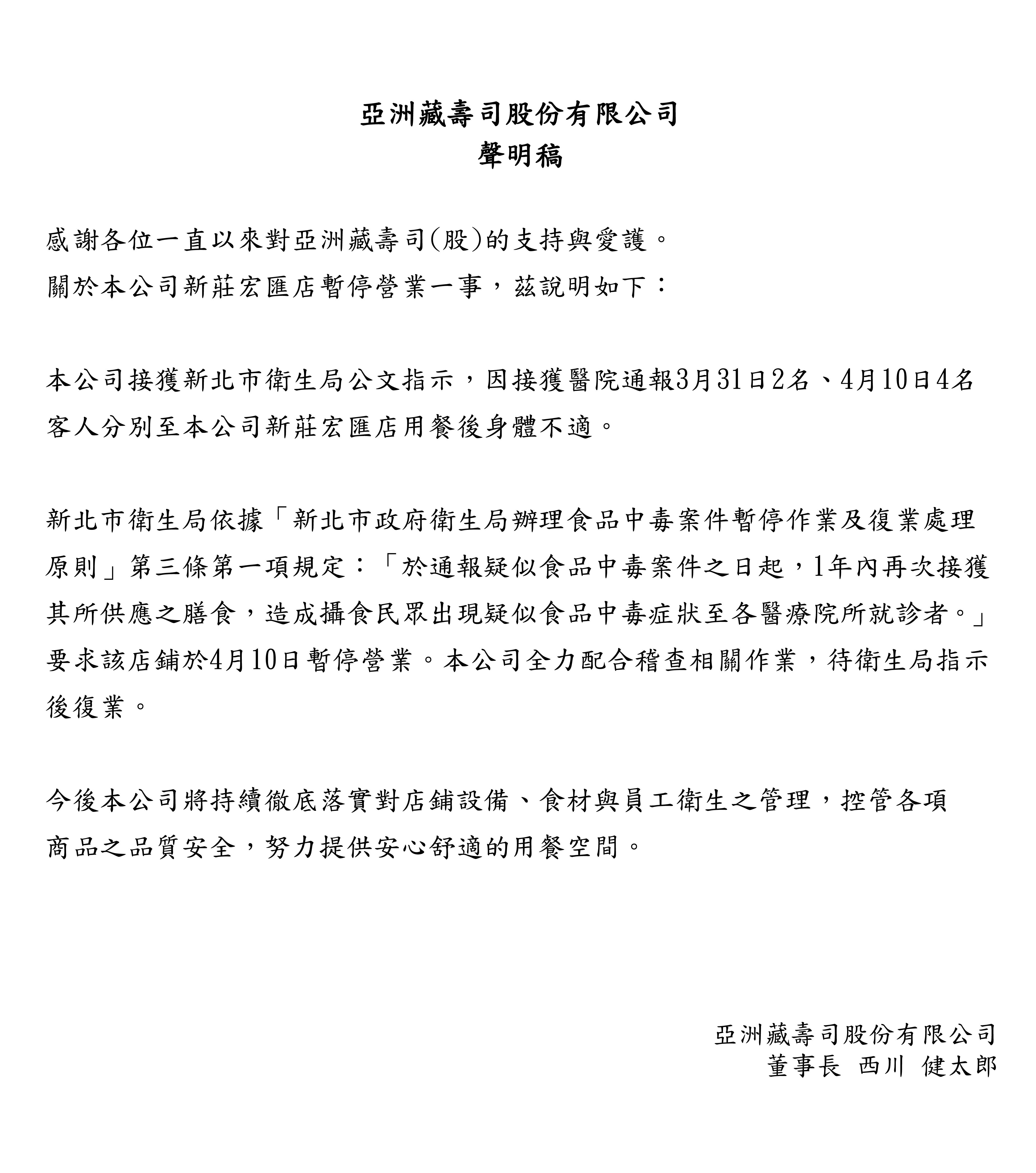
對此藏壽司也在官網發出聲明,表示會全力配合稽查相關作業,待衛生局指示後復業,今後也將持續徹底落實對店鋪設備、食材與員工衛生之管理,控管各項商品之品質安全,努力提供安心舒適的用餐空間。
(圖片來源:藏壽司官網)
最近真的很不平安...大家出門吃飯要小心!!
來源:衛生局、藏壽司官網
對此藏壽司也在官網發出聲明,表示會全力配合稽查相關作業,待衛生局指示後復業,今後也將持續徹底落實對店鋪設備、食材與員工衛生之管理,控管各項商品之品質安全,努力提供安心舒適的用餐空間。
(圖片來源:藏壽司官網)
最近真的很不平安...大家出門吃飯要小心!!
來源:衛生局、藏壽司官網